Вуличні світлодіодні гірлянди: морозостійкі і вологостійкість прикраси
Можливість прикрашати будинок різнокольоровими вогниками не тільки всередині, але і зовні з’явилася відносно недавно. Довгий час використання лампочок на вулиці було неможливо із-за складних погодних умов: морозов, опадів та ін. Але прогрес не стоїть на місці і сьогодні у продажу можна знайти вуличні світлодіодні гірлянди: морозостійкі, термо — і вологостійкість. Розглянемо, які можливості надають своїм власникам такі прикраси для вулиці.

Заміський будинок прикрашений вуличної світлодіодним гірляндою-бахромою
Як з’явилися світлодіодні новорічні гірлянди для будинку
Вперше вуличні новорічні гірлянди з’явилися близько 100 років тому в Америці. Безумовно, широке поширення вони отримали не одразу. Але завдяки тому, що їх використовували для прикрашання головної ялинки країни, незабаром купити гірлянду для вулиці стало набагато простіше. Першими цю модну тенденцію підтримали магазини, а потім і власники приватних будинків.
У Росії вуличні гірлянди з’явилися набагато пізніше. В першу чергу це пов’язано з більш суворим кліматом і сильними морозами, які властиві холодного часу року. Але сьогодні ця проблема вирішена і світлодіодні гірлянди для будинку дають можливість кожному прикрасити свій будинок. Крім того, такі пристрої часто використовуються для прикраси вітрин, рекламних вивісок, банерів тощо

Для використання у вуличних умовах розроблені спеціальні моделі світлодіодних гірлянд
Вуличні світлодіодні гірлянди: морозостійкі і вологостійкість. Переваги пристроїв
Використання в якості прикраси світлодіодних ламп володіє рядом переваг, які й забезпечили гірляндам їх популярність. Основні з них:
- в порівнянні із звичайними лампами розжарювання, світлодіоди мають значно більш тривалий експлуатаційний термін (зазвичай він в 4-5 разів більше);
- світлодіодні лампочки можуть похвалитися високим рівнем яскравості, а також чистотою світіння;
- з точки зору економії, вони вигідніше звичайних, так що турбуватися про надмірне перевитрату електроенергії не доведеться;
- спеціальний пластиковий корпус здатний захистити їх від впливу будь-яких факторів навколишнього середовища і потрапляння вологи;
- паралельне з’єднання лампочок дозволяє гірлянді продовжувати роботу, навіть якщо один з елементів буде несправний, в той час як для ламп розжарювання використовують виключно послідовне з’єднання, що вимагає неодмінною справності всіх складових;
- існує безліч способів прикрасити й урізноманітнити світлодіодну гірлянду. Для цього використовують спеціальні пластикові насадки різних форм.

Вологостійка гірлянда для декору фасаду будинку та прилеглої території з насадками з різнокольорових кульок
Корисна порада! Завдяки різним насадкам ви зможете впродовж багатьох років використовувати одну і ту ж гірлянду, при цьому щоразу прикрашаючи будинок і територію по-різному. Наприклад, в один рік можна використовувати насадки у формі зірочок, в іншій – сердечок і т. д.
Як вибрати якісну ялинкову гірлянду світлодіодну
Як і будь-якого іншого виробу, до світлодіодних вуличних гірляндам для дерев пред’являється ряд вимог (важливо розуміти, що тільки в разі відповідності вашого придбання всім цим параметрам, ви можете розраховувати на його тривалу і безперервну службу):
- перше на що варто звернути увагу – якість пластику, який був використаний для виготовлення корпусу. Відрізнити якісний матеріал від неякісного досить просто. Якщо в процесі виготовлення використовували дешеву альтернативу, корпус не зможе витримати серйозного мороза і потріскається. Набагато краще, якщо виробник використовував замість пластику гуму або каучук. Це забезпечить не тільки кращу функціональність гірлянди, але і більш високий рівень безпеки її використання;

Вибір високоякісного пристрою забезпечить тривалий термін його експлуатації, навіть якщо воно буде використовуватися в суворих кліматичних умовах
Корисна порада! Щоб переконатися в морозостійкості гірлянд для дерев на вулиці, при покупці пристроїв зверніть увагу на маркування. Даний критерій позначається за допомогою букв GиR.
- коли мова заходить про прикрасу великої ялинки або фасаду будинку, гостро постає питання про необхідну довжину гірлянди. Стандартні розміри пристроїв коливаються в межах 5-20 м. Самим затребуваним і зручним варіантом є вулична світлодіодна гірлянда 20 метрів. При належному старанні можна знайти пристрій довжиною до 50 м. найпростіший спосіб подовжити гірлянду при необхідності – використовувати спеціальні роз’єми, які дозволяють поєднати кілька пристроїв в єдину ланцюг;
- рівень захисту від вологи – ще один важливий критерій вибору. Тут все досить просто: у разі, якщо пристрій не має додатково захисту від спрямованого потоку води, на упаковці він позначається літерою N. Для використання у вуличних умовах варто вибрати гірлянду, на якій цього позначення немає.
Ще один важливий момент, на який неодмінно варто звернути увагу, – стабільність напруги в електромережі. Якщо воно не стабільно, навіть найбільш ретельно підібрана гірлянда може стати несправної з-за різкого перепаду напруги. Щоб повністю виключити ризик перегорання лампочки, краще всього використовувати спеціальний стабілізатор, що потребуватиме додаткових витрат.

Дерева, декоровані світлодіодними гірляндами, виглядають ефектно і святково
Різновиди світлодіодних гірлянд для вулиці
Світлодіодні гірлянди поділяють на типи за двома основними параметрами: спосіб живлення і конфігурація.
За типом живлення пристрою поділяються на:
- підключаються до електромережі;
- автономні джерела живлення — це може бути морозостійка вулична світлодіодна гірлянда на батарейках або працює від сонячних батарей.
Перевага другого типу – відсутність необхідності шукати поблизу розетку. При цьому використання сонячних батарей в якості джерела живлення вважається більш зручним, а також екологічно чистим способом. Так, вулична гірлянда на сонячних батареях накопичує отримується протягом світлового дня енергію, а потім поступово витрачає її на роботу світлодіодів.
Корисна порада! Світлодіодні гірлянди на батарейках дуже зручні, якщо ви хочете прикрасити об’єкт, віддалений від розетки. Але не забувайте про те, що енергоємність таких пристроїв, як правило, не надто велика. Тому, якщо ви все ж вирішили купити світлодіодну гірлянду на батарейках, подбайте, щоб в запасі було кілька комплектів елементів живлення.

Вулична вологостійка гірлянда, що працює від сонячної батареї
Які можна придбати світлодіодні вуличні гірлянди за формою і зовнішньому вигляду
Інший спосіб поділу вуличних гірлянд – їх форма. В залежності від конфігурації, вони можуть використовуватися для різних цілей і в різних умовах:
- універсальні гірлянди – найпростіший і звичний варіант, який передбачає почергове розташування ламп на гнучкому проводі. При всій своїй уявній примітивності, за допомогою такого пристрою можна прикрасити практично що завгодно, надавши гірлянді будь-яку форму. Придбати можна як одноколірну, так і багатобарвну універсальну гірлянду з одним або декількома режимами роботи;
- світлодіодна гірлянда-штори на вікно (або як її ще називають світлодіодна гірлянда-завіса) – це кабель, розташований горизонтально, зі звисаючими нитками, на які закріплені світлодіодні лампочки. В залежності від довжини ниток, а вона може коливатися від 1,5 до 9 м, такі завіси можна використовувати як для оформлення віконних прорізів, так і для цілих фасадів. Часто можна побачити, що вони закріплені на карнизах або козирках. Свою назву ці гірлянди отримали завдяки можливості контролювати потік електрики, що поставляється до світлодіодів, що дозволяє створити ефект капає або поточної води;

Карнизи приватного будинку прикрашені світлодіодним гірляндою-бахромою для вулиці
- пристрої у вигляді бурульок або бахроми – купити вуличну гірлянду такого типу має сенс, якщо ви хочете оригінально оформити козирок або карниз будинку. Принцип її дії схожий з попереднім видом пристроїв, проте кількість лампочок у нитках бахроми може змінюватись. Як правило, довжина однієї нитки не перевищує 1 м, але всі вони відрізняються один від одного довжиною. За допомогою контролера, а також групування світлодіодів в пучки по кольору, створюється ефект що біжить сяйва;
- світлодіодна гірлянда-сітка є більш складною системою, що представляє собою безліч проводів, в місцях з’єднання яких закріплені світлодіоди. Така сітка призначена для прикраси всього фасаду, прорізів, а також майданчиків для відпочинку. Використовуючи спеціальні роз’єми, окремі елементи можна об’єднати в цілісну конструкцію практично будь-якого розміру. Єдина складність, яка може виникнути і яку необхідно враховувати, – самі дроти досить крихкі і легко піддаються механічним пошкодженням. Тому таку сітку не варто використовувати, якщо мова йде про прикрашання дерев.

Гірлянда-сітка відмінно виглядає як елемент святкового декору різних об’єктів, розташованих на ділянці
Варто купити дюралайт? Світлодіодні гірлянди в трубках
Дюралайт – це особливий вид гірлянд, які являють собою трубку, усередині якої розташовані світлодіоди. В залежності від типу гірлянди, відстань між світловими елементами може становити від 12 до 27 мм. При цьому можна купити різнобарвну вуличну гірлянду дюралайт або підібрати монохромний модель.
В залежності від типу шнура, який використовується для з’єднання світлодіодів, гірлянди можуть бути круглими або плоскими. З допомогою дюралайта зручно створювати різні світлові фігури, написи, а також оформляти з їх допомогою фасади, вітрини або рекламні вивіски.
В окрему категорію можна виділити гірлянди, які за виглядом нагадують тануть бурульки. Вони виготовлені на основі того ж дюралайта, але завдяки контролеру світлодіоди, розташовані в звисаючих нитках, поступово згасають. Таким чином створюється враження, що поверхня поступово зменшується. Залежно від моделі, одна гірлянда може мати від 5 до 10 таких бурульок, відстань між якими становить від 10 до 50 см.

Дюралайт дозволяє легко й ефектно оформляти фасади, віконні та дверні прорізи, а також створювати світяться написи і фігури
Завдяки незвичайним ефектів, які може створити дюралайт, такий вид гірлянд здобуває широку популярність, коли мова йде про оформлення майданчиків, призначених для відпочинку, веранд, а також фасадів будинків і карнизів.
Режими роботи вуличних світлодіодних гірлянд на дім та інші об’єкти
Кожен з нас бачив, що мерехтіння вогнів світлодіодних гірлянд, розташованих як на вулиці, так і в будинках, може відрізнятися великою різноманітністю. Кожен режим має певні назви, а всі моделі гірлянд заздалегідь запрограмовані на ту чи іншу комбінацію.
Основні назви і опису режимів:
- fixing (фіксінг) – режим статичного світіння діодів без будь-яких додаткових ефектів;
- chasing (чейзінг) – поступове запалювання, чередующееся з повільним згасанням світлодіодів. Завдяки плавності цього процесу, його використовують для створення таких ефектів, як переливи, а також світлові водоспади;

Щоб пристрій тішив господарів будинку і гостей вражаючими світловими ефектами, варто купити вуличну морозостойкую світлодіодну гірлянду з великою кількістю режимів роботи
- flash (мерехтіння) – в цьому режимі кожен 5-й або 7-й світлодіод в гірлянді мерехтить;
- chameleon (хамелеон) – постійна інтенсивна зміна кольорів світлодіодів;
- мультичейзинг, для якого потрібно контролер. Він включає в себе поєднання відразу декількох різних режимів.
Моделі, що можуть надати все вищеперелічене різноманітність ефектів, стоять, безумовно, дорожче, ніж ті, які обмежуються одним чи двома режимами. У будь-якому випадку варто перевіряти справність кожного режиму ще в магазині до того, як ви оплатите покупку.
Як провести ремонт світлодіодним гірлянди своїми руками
Досить часто виникає ситуація, що ще минулої зими пристрій було зовсім справно, а тепер не працює як треба, наприклад, світлодіодна гірлянда тьмяно горить або не включається взагалі. Також нерідкі випадки, коли не горить один колір світлодіодним гірлянди з декількох. Зайнятися ремонтом і привести в робочий стан пристрій цілком можливо власними силами. Для успішного вирішення проблеми необхідно мати уявлення які саме поломки зустрічаються найчастіше, а також можливі способи того, як відремонтувати світлодіодну гірлянду в тому чи іншому випадку.
Стаття по темі:

Як полагодити світлодіодну гірлянду: не горить окремий ділянку
Найпоширеніша поломка полягає в тому, що один або два кольори гірлянди не світяться. Буває, що не працює цілий ділянку. Починати ремонт світлодіодним ялинкової гірлянди у цьому випадку варто з розбору блоку управління з метою переконатися, що всі контакти надійно закріплені на платі і обрив проводу не став причиною несправності. Якщо ж ви виявили, що проблема криється саме в цьому місці, відірвавшись контакт необхідно закріпити. Детальніше дізнатися про цю процедуру ви можете з відео як відремонтувати світлодіодну гірлянду, розташованому нижче.
Якщо ж у блоці управління причина поломки виявлена не була, це свідчить про те, що вона ховається в загальному проводі. Справа в тому, що для світлодіодних гірлянд, на відміну від звичайних, застосовують паралельне з’єднання, що виключає ймовірність несправності гірлянди з-за перегоряння одного елемента. Тому ваше завдання – перевірити загальний провід на наявність ушкоджень, прокусов і т. д.
Корисна порада! Часто причиною несправності стають домашні тварини, які перегризають дроти. Заздалегідь подбайте про те, щоб ваші вихованці не мали доступу до гірляндам, так як це небезпечно в першу чергу для них самих.
Як провести ремонт світлодіодним гірлянди, якщо вона несправна повністю
Якщо при підключенні живлення світлодіодна гірлянда не горить, то проблема може бути усунена своїми руками. Світлодіодна гірлянда вимагає стандартного огляду на предмет наявності пошкоджень мережевого шнура і блоку живлення. Переконайтеся, що всі контакти надійно приєднані до мікросхемі і до плати. Якщо всі з’єднання в порядку, найімовірніше, перегоріла сама плата.
На цьому етапі необхідно прийняти рішення: чи варто займатися лагодженням гірлянди або ж простіше буде купити нову. Звичайно, якщо мова йде про недорогої китайської гірлянді, простіше буде її замінити. У разі прийняття рішення на користь лагодження старої використовуйте надані поради.
Блок управління можна замінити на стартер від люмінесцентної лампи. В залежності від того наскільки сильним він буде (127 або 220 Вольт), світлодіоди будуть мигати з різною швидкістю.
Починати варто з перевірки того, як саме підключені світлодіоди в даній гірлянді. Тут вас повинні цікавити як з’єднані між собою крайні елементи груп. Якщо з’єднання виконано за допомогою анодів, вам доведеться пошукати в інтернеті схему новорічної гірлянди на світлодіодах і внести деякі зміни, щоб з’єднати крайні елементи катодами. Це обумовлено тим, що для нормальної роботи гірлянди через стартер, необхідний 5-ватний резистор, який буде подавати напругу на анод з необхідним опором. Крім цього, вам необхідно включити діоди в ланцюг таким чином, щоб вони могли пропускати через себе зворотний струм з мережі.

Вийшла з ладу ялинкову гірлянду під силу відремонтувати самостійно
Самостійно розібратися в схемі світлодіодним гірлянди і полагодити її – справа досить клопітка. Тому найчастіше купити нову буде набагато простіше.
Заміна окремих елементів світлодіодним гірлянди
У разі необхідності замінити окремий світлодіод, який вийшов з ладу, це можна зробити досить просто. Потрібно лише відключити гірлянду від живлення, щоб уникнути удару струмом, випаяти перегорів елемент і встановити на його місце новий. Головне в цьому – дотримуватись полярності.
Особливо варто відзначити способи ремонту таких гірлянд, як дюралайт. Іноді доводиться стикатися з таким явищем, як несправність окремого його ділянки. Але тут рішення просте: необхідно виявити проблемну ділянку (ви можете це зробити візуально або за допомогою тестера), а потім просто вирізати його, використовуючи в якості орієнтира спеціальні мітки, які робить виробник. Непрацюючу частину можна викинути, а справні об’єднати за допомогою спеціального з’єднувача.

Найчастіше причиною поломки стають тваринами, які можуть перегризати проводу пристрою
Як зробити гірлянду з світлодіодів своїми руками
Зробити гірлянду самостійно цілком можливо, якщо використовувати в якості орієнтира схему китайської гірлянди на світлодіодах. Розглянемо три алгоритму, які відрізняються один від одного складністю виготовлення і, відповідно, вишуканістю кінцевого результату.
Проста світлодіодна гірлянда на ялинку
Для того щоб виготовити найпростішу версію світлодіодним гірлянди, вам знадобляться наступні складові:
- світлодіоди (краще всього на 20мА);
- провід перетином 0,25 або 0,5 мм;
- резистор з опором 100 Ом;
- блок живлення 6В;
- ніж;
- силіконовий герметик (прозорий) і пістолет для нього;
- паяльник, каніфоль і припій.

Тестером — приладом для виміру електричного струму — можна легко перевірити як гірлянду на світлодіодах, так і лампах розжарювання
Найпростіша схема ялинкової гірлянди на світлодіодах передбачає послідовне підключення всіх елементів. Реалізувати це дуже просто. Необхідно вирішити яку відстань ви хочете дотримуватися між такими елементами, після чого за допомогою маркера на дроті роблять відповідні позначення. Стандартним відстанню між світлодіодами вважається 20-25 см.
Потім за допомогою гострого ножа в місцях, де будуть кріпитися світлодіоди, зрізається верхній шар ізоляції. Довжина зрізу при цьому повинна складати 1-2 див. На цю ділянку наноситься каніфоль і трохи припою, який дозволить більш надійно і легко закріпити світлодіод. Після цього ніжки світлодіода припаюють.
Сам по собі припаяний світлодіод не надто надійний, тому, щоб забезпечити гірлянді більшу міцність, необхідно створити додатковий захист, яка, в той же час, дозволить ізолювати оголену частину проводу. Для цього знадобиться тонкий скотч. Кожен світлодіод обмотується таким чином, щоб він виявився «в кишеньку». Потім за допомогою силіконового герметика верхню частину кишеньки закріплюють.
Після того, як процедура створення «кишеньки» зі скотчу буде завершена, можна приєднати до дроту резистор і блок живлення, а потім приступати до випробування системи.

Дерев’яний паркан приватного будинку декорований створеної своїми руками світлодіодним гірляндою на 220В
Багатобарвна гірлянда на світлодіодах: схема (Китай)
Зробити багатобарвну гірлянду не так вже й складно. Ознайомившись зі схемою, ви переконаєтеся, що принцип її роботи досить простий за рахунок того, що кожний колір підключений до окремого генератора. Тому розуміння загального пристрою системи для одного кольору дозволить вам точно так само одночасно задіяти кілька однакових каналів, дозволивши гірлянді світитися безліччю різних кольорів.
За рахунок того, що кожен колірний канал приєднаний до окремого генератора, вони незалежні один від одного і можуть продовжувати працювати навіть тоді, коли один з них вийде з ладу.
Але якщо самі канали влаштовані за принципом, який було розглянуто в процесі створення найпростішої гірлянди, контролеру варто приділити особливу увагу. Коштує таке пристосування недорого, а от можливості гірлянди воно сильно розширює. Дроти припаюються до мікросхемі, яка відповідає за режими роботи пристрою, а кнопка управління дозволяє вільно переходити від одного режиму до іншого.
Таким чином, витративши зовсім небагато коштів, ви зможете створити куди більш цікаве і досконале багатобарвне пристрій, яке буде повноцінно працювати в декількох режимах.

Схема китайської світлодіодним гірлянди для прикраси вулиці
Складна гірлянда на світлодіодах: схема і покрокова інструкція
Більш складною по конструкції, але в той же час і більш ефектною є гірлянда на літієвих батареях. Принцип її пристрою дещо відрізняється від китайської світлодіодним гірлянди, схема якої наведена вище, і припускає, що за гірляндою буде залишатися яскравий кольоровий шлейф. Такий ефект відмінно підходить для створення візерунків у повітрі.
Таку світлодіодну гірлянду для вулиці придбати досить проблематично, в основному із-за високої вартості. Але якщо підібрати всі необхідні деталі і присвятити збірці деякий час, можна значно заощадити, при цьому досягнувши бажаного результату. У список необхідних входять наступні матеріали:
- 10-міліметрові діоди, здатні розсіювати світло;
- вузький скотч;
- магніти, діаметр яких не більше 1,3 мм, а товщина становить 3 см;
- епоксидний клей;
- літієві батарейки CR2032 3V.

Велика різноманітність насадок дозволяє, не змінюючи гірлянду, щороку оформляти прибудинкову територію в різних стилях
Після того як всі необхідні складові будуть підібрані, дотримуйтеся наступного алгоритму дій:
Основна складність створення такої гірлянди полягає в тому, що одну і ту ж операцію потрібно повторити точно і уважно багато разів. Але, крім запропонованих варіантів, в інтернеті можна знайти масу інших ідей, як зробити гірлянду з світлодіодів своїми руками. Достатньо лише задатися метою і ви зможете втілити в життя практично будь-яку ідею.

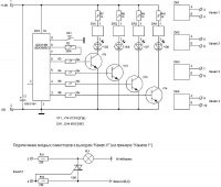
Схема перемикача трьох світлодіодних гірлянд
Як вибрати та придбати світлодіодні гірлянди: для дому, вуличні, гірлянду-бахрому і ін.
Якщо ідея займатися виготовленням світлодіодним гірлянди самостійно не здається вам привабливою, можна купити нову. Розглянемо кілька найбільш популярних варіантів: їх вартість і деякі визначальні характеристики. Це допоможе вам зробити правильний вибір і підібрати найбільш підходящу модель.
Варто розуміти, що купити світлодіодні новорічні гірлянди можна за різною ціною. Багато залежить від країни та фірми, яка займається виробництвом, а також довжини гірлянди і світлових ефектів.
Наведемо приклад середні розцінки на популярні моделі новорічних гірлянд:
- світлодіодна гірлянда-завіса «Дощ» – дуже популярна модель, яка доступна у величезному діапазоні розмірів і цін. Наприклад, якісну одноколірну LED-гірлянду з параметрами 1,5х2 м і прозорим проводом можна придбати за 2900 рублів, у той час як мультицветовая гірлянда обійдеться вам в 3700 руб. В той же час можна купити світлодіодну гірлянду «Дощ» китайського виробництва. Аналог буде коштувати значно дешевше (близько 1000 рублів), але за якістю він буде помітно поступатися оригіналу;

Пристрій вуличної світлодіодним гірлянди «Дощ»
- світлодіодна гірлянда-штори на вікна. Купити таку прикрасу від китайського виробника можна за 800 руб. Але дійсно якісні світлодіодні гірлянди на вікна обійдуться вам як мінімум в 2 рази дорожче. Природно, що багато чого залежить від площі, яку покриває така штора, а також наявності додаткових функцій і можливостей керування кольором;
- купити світлодіодні гірлянди-бурульки також можна за різною ціною. В основному діапазон можна окреслити наступним чином: невеликі китайські гірлянди обійдуться в 560 руб. і більше. Верхня межа цін знаходиться біля позначки в 3000 руб. За цю ціну можна придбати якісний пристрій з відповідним ефектом, наприклад, світлодіодне гірлянду «Тануть бурульки»;
- вулична морозостійка світлодіодна гірлянда-бахрома коштує близько 3000 руб. і вище залежно від конфігурації.
Корисна порада! Варто відзначити, що, говорячи про дешеві гірляндах китайського виробництва, не приймаються до уваги варіанти вартістю 100, 200, 300 руб. Подібні вироби рідко виправдовують очікування, тому придбання цих гірлянд складно назвати доцільним.

Купити вуличні світлодіодні гірлянди на дім та інші об’єкти можна в численних інтернет-магазинах, що спеціалізуються на товарах даного типу
Як видно, ціни світлодіодних гірлянд мають досить широкий діапазон, що робить можливим придбання прикрас абсолютно всіма верствами населення. Питання полягає лише в тому, що від вартості гірлянди безпосередньо залежить термін її служби. Один раз куплене якісний виріб окупиться вже через пару років, на відміну від дешевих гірлянд, які постійно будуть виходити з ладу.
Вуличні гірлянди більшу частину часу проводять в коморі, однак, в період різдвяних та новорічних свят вони незамінні. Тому, коли мова заходить про їх придбання або самостійному виготовленні, краще всього поставитися до цього з належною увагою. Тоді будинок і територія ділянки будуть сяяти різнокольоровими вогнями, даруючи гарний настрій і створюючи затишну святкову атмосферу.
Артем Іванов 2017-12-04T14:22:05+00:00 Електрика| ОЦІНИТЕ
МАТЕРІАЛ
Завантаження… ПОДІЛІТЬСЯ
У СОЦСЕТЯХFacebookTwitterOkGoogle+PinterestVk
